Background
Design Objective
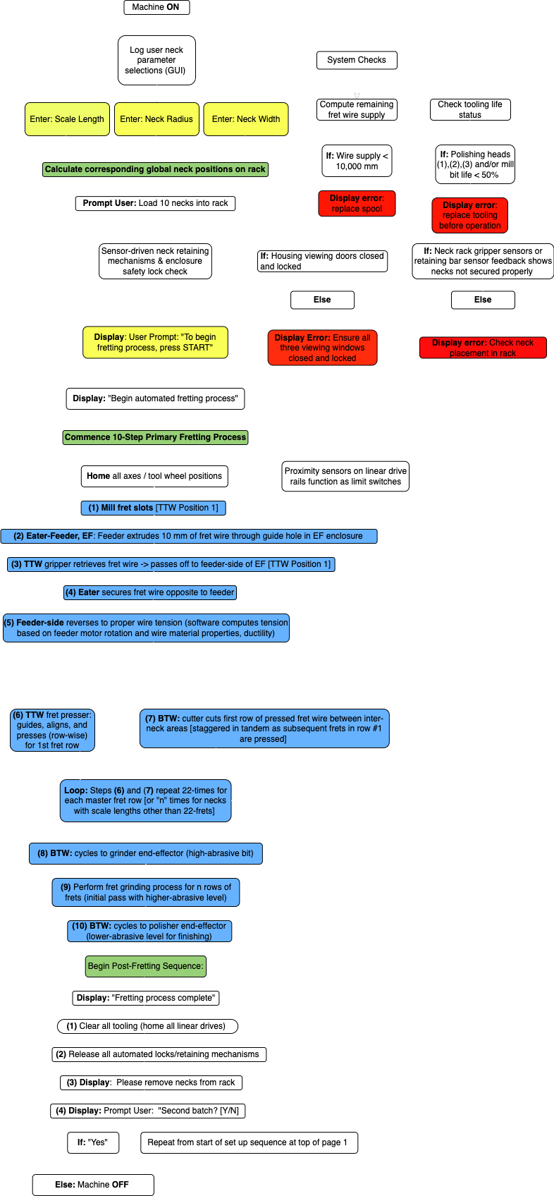
The purpose of this project was to design a fully-automated machine for fretting electric guitar necks. 
Guitar fretting is a precise, multi-step process which includes milling 24 fret slots, pressing fret wire into the slots, cutting the fret wire, and finishing each fret so it sits flush to the neck.
Problem Statement​​​​​​​
The current industry standard is for skilled luthiers to perform guitar fretting manually, by hand. This is both time-consuming and labor-intensive. An automated precision machine that performs this process offers significant financial advantages to manual fretting, and offers a much higher throughput. 
Top Tool Wheel (TTW) performing fret pressing
Machine Subsystems
I. Eater-Feeder™ Fretting System​​​​​​​
The current industry standard is for skilled luthiers to perform guitar fretting manually, by hand. This is both time-consuming and labor-intensive. An automated precision machine that performs this process offers significant financial advantages to manual fretting, and offers a much higher throughput. 
II. Top & Bottom Tool Wheels
Our design utilizes two rotary tool wheels, the Top Tool Wheel (TTW) and Bottom Tool Wheel (BTW). 
These multi-purpose end-effector platforms cycle rapidly between tooling to perform each MFG process, while maintaining an efficient footprint within the build area.
The tool wheels perform some machining processes in tandem to minimize cycle time (see fret grinding below).


III. Neck Rack ​​​​​​​​​​​​​​
The removable neck rack can accommodate guitar necks with varying scale lengths, radii, and fret board widths. 
It achieves this through the use of adaptive retaining mechanisms, such as proximity sensor-equipped pneumatic grippers with compliant surfaces. 
Machining Process Overview
I. Fret Slot Milling
II. Fret Wire Pressing
III. Fret Cutting
IV. Fret Grinding & Polishing

TTW performing fret pressing

II. Fret Cutting 
Our design utilizes two rotary tool wheels, the Top Tool Wheel (TTW) and Bottom Tool Wheel (BTW). These multi-purpose end-effectors cycle rapidly between tooling to perform each MFG process, while maintaining an efficient footprint within the build area.
The TTW & BTW perform different machining processes, both individually and in tandem with each other.  

BTW performing fret cutting

TTW & BTW performing fret grinding in tandem

Financial Results
Process timing calculations for our proposed design show that it has a 5-year NPV (net present value) of $4.7M, and a 6-week payback period. 

III. Linear Rail System & Sensing
Linear Rail System
This is the first bike bell with an internal striker. All current bike bells impact the exterior of the bell dome. This provides a smaller design footprint and provides a geometric foundation for the design's ergonomic superiority, detailed below.
IV. Housing
Several noteworthy contributions I made to this project were:
• Design of the top and bottom rotary tool wheels and their associated end-effectors 
• Creation of the detailed machining process flow chart for hardware, software, and sensing operations
• Design of the graphic user interface (GUI) in MATLAB 

You may also like

Back to Top